近日,合肥市物业治理协会组织召开宣传事情委员会第一次集会暨全市物业行业宣传事情论坛,会上宣布多项荣誉表扬名单,合肥凯发K8集团旗下合肥市承兴物业效劳有限公司荣获“2024年度全市物业行业宣传突出孝敬单位”,选送作品获评《合肥市住宅小区物业治理条例》主题征文运动一等奖、三等奖。


合肥凯发K8集团·承兴物业自建立以来,始终秉持“住有宜居,凯发K8为民”经营理念,以专业的团队、规范的治理和优质的效劳,赢得了宽大业主的信赖与好评。公司在做好基础物业效劳的同时,高度重视宣传事情,展示品牌形象,凝聚效劳正能量。在《中国物业治理》杂志社举办的第十二届物业治理行业摄影及微视频大赛中,由承兴物业选送的微视频《烟火庐州》脱颖而出,乐成入围全国“最美物业人”第十二届物业治理行业摄影及微视泼魅展,并在2024中国国际物业治理工业博览会宣传展示。
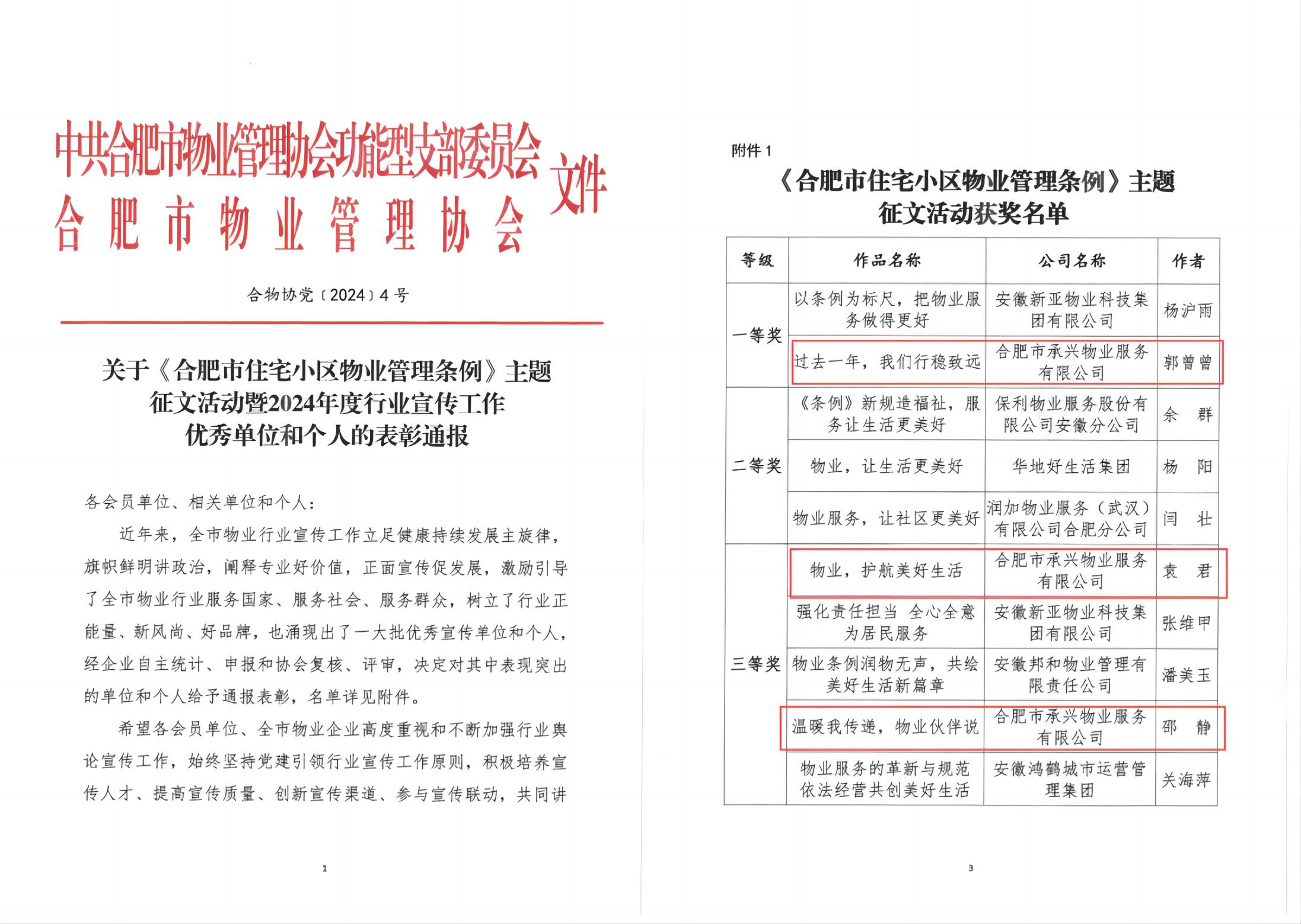
同时,公司积极组织加入市物业治理协会举办的《合肥市住宅小区物业治理条例》主题征文运动,发动职工广泛加入,总结回首《条例》实施一年来的宣贯情况、执行效果和事情启示。职工郭曾曾作品《已往一年,我们行稳致远》荣获一等奖,袁君作品《物业,护航美好生活》、邵静作品《温暖我通报,物业同伴说》荣获三等奖。
荣誉的获得,既是肯定与嘉奖,更是激励与推动。未来,合肥凯发K8集团·承兴物业将不绝立异效劳模式、提升效劳品质,立足健康连续生长主旋律,拓宽宣传渠道、强化宣传质效,讲好凯发K8故事,流传凯发K8声音。